受奥克兰市政府委托,华社服基金会在华人社区开展2025-2026奥克兰市政府年度预算案问卷调查,公众咨询截止日期为3月28日。
此前奥克兰市议会提出了2024-2034长期规划(LTP),此次提议的2025/2026年度计划将专注于推进这个长期规划中第二年方案。本计划会继续推进奥克兰市议会在长期规划中所承诺的财务和实体上的抗风险能力,同时建立一个更高效的议会,为奥克兰居民提供物有所值的服务。
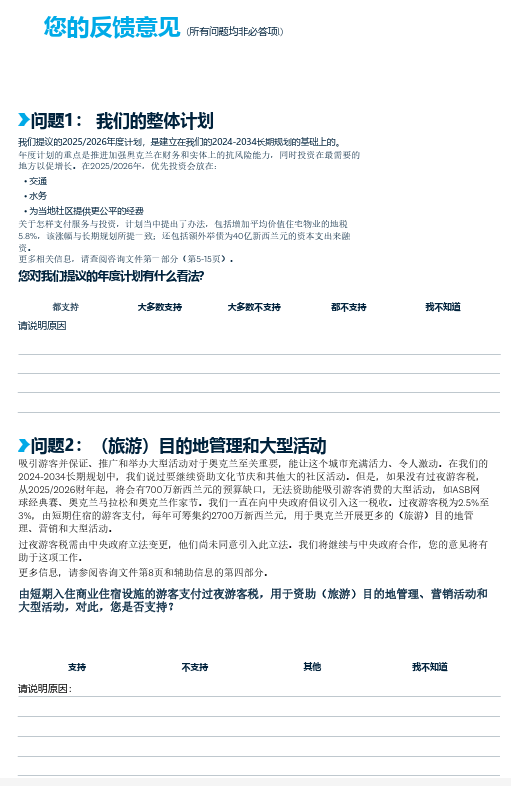
2025/2026期间的投资重点会在交通、水务以及让地区委员会更好地回应其社区需求上。本提议的年度计划将继续关注生活成本问题,同时也为社区提供所亟之需。
您的反馈将直接影响奥克兰未来的城市发展!无论您是对交通、水务、社区服务还是文化活动有想法,现在就是您发声的最佳时机。
• 过夜游客税
在2024-2034长期计划中奥克兰市议会提出要继续给排灯节这样的文化节日提供资金,但是如果没有过夜游客税,在资助 ASB 网球经典赛,奥克兰马拉松和奥克兰作家节这样的重大节日上,就会有700万新西兰元的预算缺口。过夜游客税需要中央政府立法。奥克兰市议会在征求本年度计划反馈意见的同时,也在与中央政府继续讨论此事。对此,中央政府既没承诺也没保证要实施。针对引入过夜游客税,奥克兰市议会会继续倡议,并欢迎您提出自己的看法,该税将由短暂入住商业住宿设施的游客支付,用来资助大型活动、管理(旅游)目的地以及进行营销活动。
• 实现我们的愿景
奥克兰市议会计划要为全体奥克兰居民打造一个优美、繁荣和安全的奥克兰。为此奥克兰市议会提议的年度计划将通过以下办法来实现该愿景:
• 在七个投资领域交付关键项目:交通、水务、建筑环境、自然环境、社区、经济与文化发展,以及管理良好的地方政府
• 为2025/2026财年提供40亿新西兰元的资本支出,投资在道路、管道和交通基础设施等资产上,以便为奥克兰居民提供更多服务,构建更具抗风险能力的地区
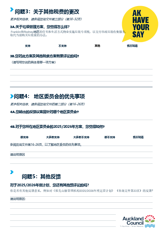
• 为地区委员会提供更公平的经费。让地区委员会能更好地回应其社区之所需。年度计划将着手解决21个地区委员会之间经费不平衡的问题,这是2010年奥克兰市议会成立时留下来的问题
• 为2025/2026年度设定平均价值住宅物业的整体地税增长为5.8%,或为一年223新西兰元(每周4.29新西兰元)。此举与长期规划中所说的一致。
奥克兰市议会鼓励您先参阅咨询文件,了解更多之后,提供反馈意见。针对这些提议的年度计划,请通过此次咨询来分享您的看法。
• 在线反馈:访问 akhaveyoursay.nz/ourplan 提交您的反馈。
• 面对面活动:参加我们举办的线下活动,直接与市议会代表交流。
• 社交媒体:通过Facebook、Instagram等平台了解更多信息并参与讨论。
• 网络研讨会:参加我们的在线研讨会,听取专家意见并提问。
多语言支持:
为了让更多社区居民参与,我们提供了多语种翻译,包括简体中文、繁体中文、毛利文等。您可以在 akhaveyoursay.nz/ourplan 下载相关文件,或前往图书馆、市议会服务网点获取。





https://mmbiz.qpic.cn/mmbiz_gif/ ... 40?wx_fmt=gif"); background-position: center bottom; background-size: 100%; background-repeat: no-repeat; background-attachment: initial; background-origin: initial; background-clip: initial; box-sizing: border-box !important;">https://mmbiz.qpic.cn/mmbiz_gif/ ... 40?wx_fmt=gif"); background-position: center top; background-size: 100%; background-repeat: no-repeat; background-attachment: initial; background-origin: initial; background-clip: initial; box-sizing: border-box !important;">
您的意见,奥克兰的未来!
奥克兰的未来由您我共同塑造。无论您是对某个具体项目有建议,还是对整体计划有看法,您的反馈都将帮助我们做出更明智的决策。
立即行动,访问 akhaveyoursay.nz/ourplan 提交您的意见,或致电 09 301 0101 了解更多信息。
让我们一起为奥克兰的未来贡献力量!